近日,米兰体育网页版_米兰体育(中国)官方在线登录所属米兰体育网页版_米兰体育(中国)官方在线登录励展旗下多个品牌展会荣获上海市会展行业协会“2024年度上海品牌展览会、优秀展览会”。

第89届中国国际医疗器械(春季)博览会、2024中国国际焙烤展览会获“2024年度上海品牌展览会”,第88届全米兰体育网页版_米兰体育(中国)官方在线登录品交易会、第36届中国国际医疗器械设计与制造技术(春季)展览会、第二届中国国际养老福祉及护理用品博览会3个展会品牌获“2024年度上海优秀展会”。
其中中国国际医疗器械博览会更是从展览会规模、历史沿革、成长性指标、国际化水平、创新亮点及行业排名等多维度评价中脱颖而出,成为医疗领域唯一入选的“上海品牌展览会”。

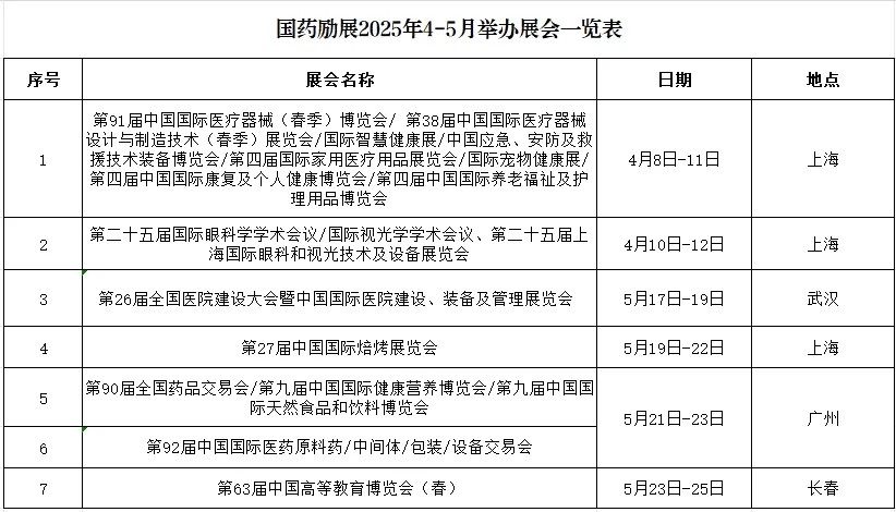
2025年米兰体育网页版_米兰体育(中国)官方在线登录励展多项展会将陆续开启,中国国际医疗器械博览会、全米兰体育网页版_米兰体育(中国)官方在线登录品交易会等获奖展会将于4-5月在上海、广州等多地接续开展。

米兰体育网页版_米兰体育(中国)官方在线登录励展将继续秉承专业、创新、服务的理念,为行业同仁和国内外企业在展会规模、展区规划、会议活动以及展会模式等多方面带来新的体验,创新融合 AI、机器人、基因测序、移动互联网、大数据、云平台等前沿技术,不断提升展会品质和服务水平,提供更广阔的市场空间和更优质的交流合作机会,为推动医药健康行业的繁荣发展作出更大贡献。
米兰体育网页版_米兰体育(中国)官方在线登录励展供稿
近日,米兰体育网页版_米兰体育(中国)官方在线登录所属米兰体育网页版_米兰体育(中国)官方在线登录励展旗下多个品牌展会荣获上海市会展行业协会“2024年度上海品牌展览会、优秀展览会”。

第89届中国国际医疗器械(春季)博览会、2024中国国际焙烤展览会获“2024年度上海品牌展览会”,第88届全米兰体育网页版_米兰体育(中国)官方在线登录品交易会、第36届中国国际医疗器械设计与制造技术(春季)展览会、第二届中国国际养老福祉及护理用品博览会3个展会品牌获“2024年度上海优秀展会”。
其中中国国际医疗器械博览会更是从展览会规模、历史沿革、成长性指标、国际化水平、创新亮点及行业排名等多维度评价中脱颖而出,成为医疗领域唯一入选的“上海品牌展览会”。

2025年米兰体育网页版_米兰体育(中国)官方在线登录励展多项展会将陆续开启,中国国际医疗器械博览会、全米兰体育网页版_米兰体育(中国)官方在线登录品交易会等获奖展会将于4-5月在上海、广州等多地接续开展。

米兰体育网页版_米兰体育(中国)官方在线登录励展将继续秉承专业、创新、服务的理念,为行业同仁和国内外企业在展会规模、展区规划、会议活动以及展会模式等多方面带来新的体验,创新融合 AI、机器人、基因测序、移动互联网、大数据、云平台等前沿技术,不断提升展会品质和服务水平,提供更广阔的市场空间和更优质的交流合作机会,为推动医药健康行业的繁荣发展作出更大贡献。
米兰体育网页版_米兰体育(中国)官方在线登录励展供稿